Información del programa
Un programa integral diseñado para formar los ingenieros del futuro con visión global y compromiso social
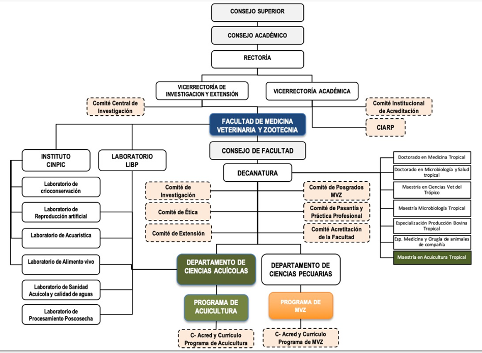
Organigrama
Programa de Formación Profesional en Acuicultura

Plan de Estudios
Un camino estructurado para tu formación profesional
Semestre I
- Biología General
- Introducción a la Acuicultura
- Informática Aplicada
- Comprensión y Producción de Textos
- Deporte Formativo (Natación)
- Química Inorgánica
- Cátedra Institucional
- Matemáticas-I
- Dibujo Técnico
Semestre II
- Biofísica (5H)
- Geometría
- Zoología de Invertebrados Acuáticos
- Botánica Acuática
- Topografía
- Química Orgánica
- Ecología Acuática
Semestre III
- Cálculo (diferencial e integral)
- Ictiología
- Bioquímica
- Suelos
- Calidad de Agua
- Piscicultura de Especies Nativas y Comerciales
- Bioestadística
Semestre IV
- Inglés-I
- Genética
- Microbiología Acuática
- Hidrología e Hidráulica
- Productividad Acuática
- Acuicultura Marina
- Diseño Experimental
- Constitución y Posconflicto
Semestre V
- Inglés-II
- Metodología de la Investigación
- Sanidad Acuícola
- Nutrición Acuícola
- Electiva de Carrera-1
- Ingeniería Acuícola I
- Electiva Libre
- Sociología Rural
Semestre VI
- Inglés-III
- Bioética
- Tecnología Poscosecha
- Alimentación Acuícola
- Electiva de Carrera-2
- Biología Pesquera
- Ingeniería Acuícola II
- Electiva Libre
Semestre VII
- Inglés-IV
- Producción de Alimento Vivo
- Electiva de Carrera-3
- Economía
- Seminario de Investigación
- Electiva Libre
Semestre VIII
- Extensión Acuícola
- Ciclicultura
- Camaronicultura
- Reproducción de Peces
- Administración Agropecuaria
- Electiva de Profundización-1
- Proyecto de Grado
Semestre IX
- Ostricultura
- Formulación y Evaluación de Proyectos Productivos
- Electiva Profundización 2
- Electiva Profundización 3
Semestre X
- Práctica Profesional
- Trabajo de Grado
Nuestra comunidad
Un equipo de docentes comprometidos con la formación académica, la investigación y la excelencia profesional.
Tiempo Completo
Hora Cátedra





























